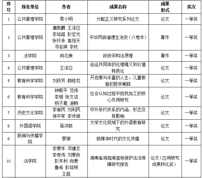
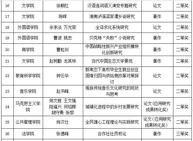
近日,湖南省委、省政府发布了《关于表彰湖南省第十四届社会科学优秀成果、第七届优秀社会科学专家、第五届优秀青年社会科学专家的通报》,此次湖南省社会科学优秀成果奖评出一等奖20项、二等奖50项、三等奖30项,总计100项。太阳网集团tcy8722共32项成果获奖,其中一等奖10项,二等奖15项,三等奖7项。一等奖获奖数占全省一半,总获奖数约占全省三分之一,刷新学校获奖记录,居全省第一位,连续三届领跑全省,充分彰显了太阳网集团tcy8722在人文社科领域的比较优势,展示了太阳网集团tcy8722社科科研人员匠心深耕的优良科研传统。
同时公布的“第七届湖南省优秀社会科学专家”共评选5人,太阳网集团tcy8722蒋洪新教授、蒋冀骋教授入选。“第五届湖南省优秀青年社会科学专家”共评选5人,太阳网集团tcy8722郭辉教授入选。
近年来,太阳网集团tcy8722社会科学研究工作坚持以习近平新时代中国特色社会主义思想为指导,深入贯彻落实习近平总书记关于哲学社会科学的重要论述精神,围绕“双一流”建设核心任务,大力推进人文社会科学繁荣发展,积极引导学校社科科研人员与时代同步伐、以人民为中心、以精品奉献人民、用明德引领风尚,研究回答新时代重大理论和现实问题,产出了一大批高水平研究成果,为聚焦国家重大战略需求、服务经济社会发展、建设富饶美丽幸福新湖南做出了卓越贡献。
附:太阳网集团tcy8722获得湖南省第十四届社会科学优秀成果奖一览表



